跟随房产君,看看今天有哪些大事小情发生:
- 南非发现新变种毒株C.1.2:突变程度更大,更具传染力,恐让疫苗无效!
- 昨天,英国新增确诊32,253人, 较上周同一时间上涨3%。新增死亡61人,较上周同一时间上涨16%。截至上周日,过去7天的感染人数比前一周增加了5.8%,每周死亡人数跃升了16%。
- 领馆通知:从英赴华人员须在登机前7天增加一次核酸检测。
- 新西兰报道了一名妇女在接种辉瑞疫苗后死亡,据悉该名妇女的死亡可能是由心肌炎导致,疫苗独立安全监测委员会指出,患心肌炎可能是由于接种疫苗。目前还没有官方对死亡原因的最终定论。
- 从英国当地时间,今天凌晨4点开始,英国的绿色名单扩大到芬兰、瑞士、亚速尔群岛、列支敦士登和立陶宛。新加入红色名单的国家是泰国和黑山,这些国家的旅客必须酒店强制隔离。
- 低供给,高需求创造了卖方主导的市场:待售房屋数目已跌至六年多以来的最低水平,预计明年仍将保持低位。
【南非变异毒株C.1.2】
近日,国际医学期刊《Nature》发布了一项报告,指出5月在南非发现新变种毒株C.1.2,已扩散至英国、葡萄牙、瑞士、毛里求斯、刚果、新西兰等至少7个国家,是迄今为止变异程度最大的毒株。
研究发现,变种毒株C.1.2源于首波全球疫情中出现的C.1毒株,而C.1毒株的突变率是目前大多数变种毒株的2倍多。
相比原始毒株,C.1.2更传染性,更有机会逃脱疫苗的免疫作用,恐让疫苗无效!数据显示:该变异毒株5月只占南非病例的0.2%,6月达到1.6%,7月为2%。传播速度较快。
今年4月,科学家发现另一种南非变异毒株B.1.351。这种变异毒株或导致辉瑞疫苗在对抗其时效果降低。
目前,英国的新增感染主要都是感染了Delta变异毒株。这种变异毒株将导致感染者住院的风险增加一倍。比之前发现的肯特郡变异毒株的传染性高50%。
英国公共卫生和剑桥大学的研究者表示:全面接种疫苗对于降低个人出现症状性、感染Delta病毒、出现严重疾病的风险至关重要。
【英国疫情】
昨天,英国新增确诊32,253人, 较上周同一时间上涨3%。

新增死亡61人,较上周同一时间上涨16%。
截至上周日,过去7天的感染人数比前一周增加了5.8%,每周死亡人数跃升了16%。
与此同时,截至8月28日的官方数据显示:
接种完第一针疫苗的总人数为48,001,316人,比前一天增加42,388人。接种完第二针疫苗的总人数为42,639,781,比前一天增加132,180人。
根据对疫苗接种数据的统计分析表明,数百万人在本该接种的时候错过了第二针。截至8月18日,共有140万本应接种第二种辉瑞疫苗的人错过了接种。40万到60万本该接种第二针牛津疫苗的人错过了接种。
对此,卫生和社会保障部的一位发言人表示:
自公布数据以来,越来越多的人开始接种疫苗。英国近90%的人现在已经接种了第一针疫苗,接受第一剂疫苗接种的成年人中,98%表示可能会再接种第二剂。疫苗的好处仍然大于任何风险。
根据英格兰公共卫生部和剑桥大学的最新数据,截至8月20日,疫苗已经在英格兰挽救了大约105,900人的生命,防止了2,410万人感染。
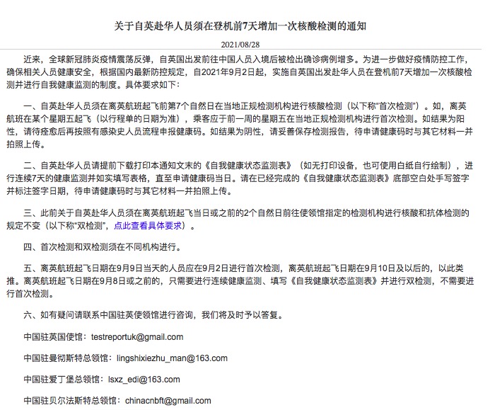
【领馆通知】
领馆通知:从英赴华人员须在登机前7天增加一次核酸检测。
要求从2021年9月2日起,自英赴华人员须在离英航班起飞前第7个自然日在当地正规检测机构进行核酸检测。
具体如下图所示:

【新西兰妇女或因接种辉瑞疫苗死亡】
新西兰报道了一名妇女在接种辉瑞疫苗后死亡,据悉该名妇女的死亡可能是由心肌炎导致。
疫苗独立安全监测委员会指出,患心肌炎可能是由于接种疫苗,还有其他医疗问题可能”影响疫苗接种后的结果”。
目前还没有官方对死亡原因的最终定论,进一步调查正在进行中。
欧洲监管机构表示,接种辉瑞疫苗和Moderna疫苗后患心肌炎是一种极其罕见的副作用,疫苗的好处大于风险。
在英国,接受辉瑞疫苗的人中有195人患心肌炎,发病率约为百万分之五。概率很低。心肌炎的症状包括胸痛、呼吸短促和心跳异常。专家敦促接种疫苗后出现这些症状的人立即就医。
【红绿灯系统更新】
从英国当地时间,本周一凌晨4点开始,英国的绿色名单扩大到芬兰、瑞士、亚速尔群岛、列支敦士登和立陶宛,这些国家的旅客入境英国无需隔离。新加入红色名单的国家是泰国和黑山,这些国家的旅客必须酒店强制隔离。
所有入境人员都必须至少接受一次新冠病毒检测。
【卖方主导市场】
低供给,高需求创造了卖方主导的市场:待售房屋数目已跌至六年多以来的最低水平,预计明年仍将保持低位。
根据Zoopla数据:在过去一年里,由于印花税限时减免政策和疫情引发的住房需求,每20套住房中,就有一套易手。
供需之间的不匹配形成了卖方市场,尤其是3居室和4居室的家庭住宅,这推高了房价,因为房主可以为自己的房产开出更高价格。
随着众多买家的竞购,房屋平均只需26天就能售出,接近2019年49天的一半。
来自购房者的强劲需求继续推高房价。截至今年7月底,英国平均房屋价值增长了6%。其中,利物浦的平均房价为136,721英镑,比去年上涨了9.4%,而曼彻斯特的房价在同一时期分别上涨了7.7%。















